国庆前后,企业纷纷进入到了2025年战略迭代规划的进程中。
在一个茅庐长期陪伴客户的年度战略复盘会上,客户公司创始人深有感触地说:
我们和茅庐的项目合作,始于听茅庐沙龙关于阿里 ‘一张图、一颗心、一场仗’ 的分享。项目合作之后我才发现,最初我们理解 ‘一张图’ 是对战略大图的共识,这是对的;但当时我们理解 ‘一颗心’ 就是对企业文化的认同,这是远远不够的……
的确,如果企业要想确保战略落地、目标达成,只做到表面的文化认同,还远远不够。我们需要通过运营和管理,推动整个组织持续的系统性的精进提升,以深度匹配战略实现。
如何才能持续打造与升级组织呢?
我们可以从这个 “五位一体模型”入手。
通过“五位一体模型”中五大维度的关键因素评估,我们可以了解组织在当下,是否具备了达成战略实现目标的“心脑体”三力:
如何判断组织是否具备“心脑体”三力:
■ 【脑力】组织是否具备了发现和解决问题的能力?
■ 【体力】组织是否搭建了坚忍不拔挑战卓越的系统和机制?
■ 【心力】组织是否形成了面对选择和判断时高度一致的原则和行为标准?
同时,盘点完这五大维度关键因素的后,我们还可以看到在战略落地达成目标的路径上,自身组织的差距和不足在哪里、短板和缺陷是什么,从而制定运营管理计划,确保正确的逐层目标拆解,保障目标的有序达成。
这是企业在形成了对战略大图的清晰和共识(一张图)之后,确保整个组织力出一孔(一颗心)的关键动作,我们称之为“组织复盘与诊断”。
今天发布的是《组织复盘与诊断》系列上篇,主要跟你聊聊,想要做好组织复盘和诊断,我们应该关注什么,成功的关键有哪些。
一、组织内各层级目标,共识共识共识!
组织复盘有个非常重要的必要条件:公司的战略和目标已经清晰明确且有了高度共识。
因为战略和目标是目的,而组织盘点是为了确保这一目的能够实现,从而去审视和评估组织内部核心要素是否匹配。
这时候,问题就来了:
怎样的战略和目标,才算是清晰明确呢?高度共识的标准又是什么?在怎样范围内形成高度共识呢?
关键词是:一致。
也就是公司总裁、总裁直接汇报层、总裁间接汇报层,能够以一致的工具(例如表单、结构图)、一致的语言(例如术语、黑话)、一致的内容,清晰明确地描述公司中期战略和年度目标的内容,以及成功的标准。
这代表了从整个公司层面来看,战略/目标是清晰明确且高度共识的。听起来很容易衡量,做到却非常不容易。
这其中包含两个层次的清晰共识。
首先,是量化目标清晰共识。例如年度目标为“营收额基本要求达到8亿”,大家背靠背的表述都是“营收额”、“基本要求”、“8亿”,没有一丝差别。
其次,是量化目标背后的定性要求清晰共识。例如8亿营收的战略企图是“市场份额进入前二”?还是“老客户复购超过80%”?亦或是“亿元级黄金单品突破3个”?这个表述也要高度一致且清晰。
到这一步还没结束,更大的挑战才正要开始。
那就是,当公司目标向下分解,成为各事业部、各职能部门、各团队、甚至每个员工的目标的时候,这些目标仍然需要保持高度的共识!
这时候又面临另一个问题:我们应该在怎样的范围内达成共识呢?达成共识的标准又是什么呢?
答案是 —— 各层团队、个体的目标,都应该在“上下左右”的范围内取得共识;而共识的标准,是这些“上下左右”岗位的任职者,对该目标的内容、标准乃至背景都了解、理解、认可且可衔接。
注意,这里的“上下”指的是上级和下级、“左右”指的是工作链路的上下游、以及协同配合团队与个体。
举个例子。销售总监的目标,至少同时需要分管副总、全体销售团队(特别是直接下属的销售经理)、市场总监/产品总监/研发总监/供应链总监/人力资源总监等岗位,了解(知道定量目标)、理解(明白定性目标)、并认可(上级认为够支撑、下级认为可达成、左右协同方知道自己能获得什么以及应该支持什么)。
当然,这是一种理想状态。我们知道,哪怕是最优秀的企业也不可能百分百做到这一点。但企业一把手和管理者们必须谨记,这是最佳的目标和标准!在这一点上形成管理共识并持续努力,组织内的高效与一致才能持续精进。
所以,在企业各级组织实施组织复盘与诊断之前,有两个共识的沟通是必须先完成:一是业务判断,二是业务目标。
举个例子。我们目前在市场排名第四,第五在发力、第二在下降,这就是业务判断。所以我们今年目标进入市场前三,这就是业务目标。
两者中,前者是因、后者是果,前者是分析、后者是选择。所以对两者的共识是递进关系,缺一不可。
二、前期准备工作的质量,直接影响结果!
不要小看前期的准备工作,其质量好坏将决定性地影响一次组织复盘与诊断的质量结果,它与整个现场过程几乎同等重要。
准备工作包括哪些?主要包括资料信息准备、现场引导问题准备、心态准备、行政准备四个方面。
不急,我们一个个来聊。
1.资料信息准备
资料信息,反映的是现状以及对现状的分析。可以说,资料信息准备直接决定了现场复盘与诊断的深度与信度。
这就要求组织复盘与诊断所准备的资料信息兼具两个特点:全面,聚焦。
全面,指的是信息涵盖必须全面且正确。
举个例子。
对于大多数技术或者产品领先型企业而言,“研发流程/管理体系”是组织机制盘点的核心主题之一。那研发负责人在准备研发流程/机制现状报告时,就必须包含:流程数量、发布时间、责任岗位、运作效率等等。
而且,这其中的每一个细分流程的关键环节,都要有尽量全面且正确的数据。由此,就可以做到端到端的诊断和追溯,同时具体到各个不同的研发端(例如软件、硬件、测试、前端、PM等),做各自所属研发机制的现状复盘与诊断。
所以,“全面”就意味着我们能够发现很多问题和不足。
接下来,我们就要做出选择和判断,也就是在这众多问题中,选择并聚焦。
聚焦,指的是必须做出取舍以突出重点、明确标的,形成组织合力打穿打透。
这需要在准备报告时,兼顾矛盾的两个方面:一方面,既要展示能够发现的所有问题,又要进行清晰的收敛和聚焦,不能模糊不清、模棱两可;另一方面,在聚焦结论时,要特别关注是在“基于原则逻辑推导”还是“个人偏好的主观臆断”,这里的重要标志就是从信息到数据,以数据结合业务模式/战略路径,进而做出聚焦选择。
是否能做到“全面且聚焦”,其实体现了整个组织对数据的敏锐度和把控力。
因为数据分析是发现问题的关键,它必须从岗位能力成长为系统性的组织能力,统一语言、统一原则、不同视角、不同维度的数据分析方法,相应的组织流程和岗位要求,都会、也应该在组织复盘与诊断的过程中持续迭代精进。
其实是很多时候,组织诊断的结论之一,就是“内外部数据与信息的掌握与分析”能力需要建立或者提升。
当然,前期需要准备哪些资料信息,取决于核心管理者和实施者对这次组织复盘与诊断的预判。
通常,行业与市场洞察、企业经营/运营结果概述、核心竞争对手研究、企业人力资源年度分析、年度客户声音、企业专题运营管理体系效率分析等等,都是组织复盘与诊断实施前的必备。
而这些前期准备的报告,需要核心管理者、实施组织者、汇报准备者三方,在组织复盘与诊断实施前就进行对焦,确认报告内容与质量后,才可以在复盘与诊断现场运用的。
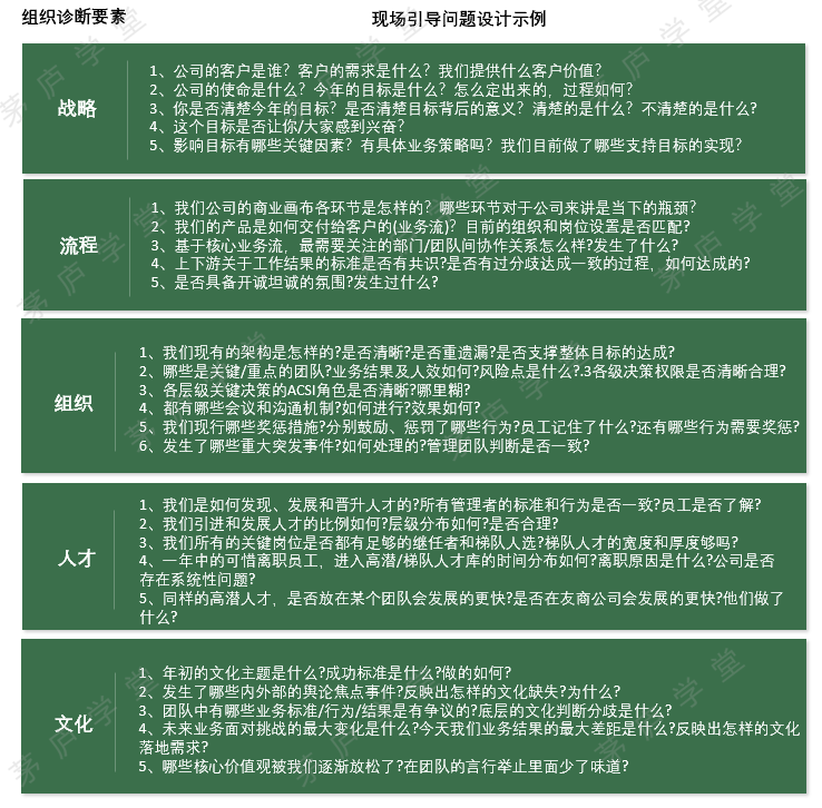
2.现场引导问题准备
针对组织复盘与诊断的五个核心要素,我们需要引导参与者加入到有效的共创场域中来。我们要确保每个个体在现场都能够被充分激发,同时又不会过于发散而不可控。
因此,我们需要提前,根据每年不同的组织和业务发展情况,为每个诊断要素设计3-5个现场引导问题,让参与者们针对问题的答案进行讨论、发现问题。
在组织复盘与诊断的实施现场,“好的问题设计+有效的现场引导”,才能营造积极开放的场域。参与者们会充分理解这些问题只是一种引导工具,用以理解讨论的方向和界限、搭建共创的对话平台。
这样,组织复盘与诊断的共创结果就会越来越丰满、高效,甚至取得超出预期的惊喜!
笔者结合过往服务经验,结合“五位一体模型”,总结了现场引导问题的参考,希望对你有帮助。

3.心态准备
接下来,我们要讨论的是组织复盘与诊断的“心态准备”。
事实上,任何一家企业的核心管理团队,都不会因为某次组织复盘与诊断的实施,而彻头彻尾地改变既有心态或者思考问题的方式,也就是我们所说的“心态的准备”。
但任何一个组织、团队都完全可以从“现在”开始!
这里我们所说的“现在”,可以是组织复盘的这一刻,也可以是日常的业务复盘、共创、晒目标、例会等等任何正式的组织集体活动的时刻,开始对组织心态的共同觉察与改变。
组织复盘与诊断所要求的参与者心态,核心在于两点:开放和向内归因。
开放,指的是我们能听得进不同观点和意见,无论是针对发表意见的人还是意见本身。向内归因,指的是我们只讨论自己能够影响和把控的因素,反之就是“归因于外”。
举个例子。
当我的业绩未达预期的时候,“市场下滑”就是“归因于外”,而“市场下滑3%、优秀竞对增长4%、而我却下滑2%”就是走在“归因于内”的路径上,聚焦“老客户复购落后优秀竞对40%”、思考“组织能力如何提升以推动老客户复购翻翻”,就是“归因于内”的结论了。这是所有优秀的组织都需要具备且持续强化的文化氛围。
而在组织复盘与诊断实施前,我们需要提醒参与者更加刻意地觉察和相互提醒。同时在组织复盘与诊断实施后的沟通传递和计划推进中,予以坚持并成为员工的表率。
要想营造组织复盘与诊断“开放且向内归因”的场域,所有参与者必须秉承“不追责”、“互信任”的原则。
“不追责”,是不要讨论甚至思考“这是谁的责任”,而是思考“未来应该如何行动”;是不要思考“谁捅的篓子谁收拾”,而是讨论“谁负责这项行动的效率/结果最佳”。“互信任”则要求每位参与者都能“始终以最大的善意,揣测对方的行为动机”。
这里要跟你强调的是,“开放”、“向内归因”、“不追责”和“互信任”这些心态以及相应的言行举止,首先是需要组织的第一负责人坚持并表率的。
老大必须清晰,在组织复盘与诊断过程中,现场的每个人在每个问题/行动上都是平等的,但同时又都是需要帮助觉察和持续提醒纠偏的。
老大还需要坚信:组织复盘与诊断一定能形成超出自身个人结论,甚至自己期待的结果,并始终按照这种标准来要求组织复盘与诊断的过程和结果。
4.行政准备工作
行政准备工作的关键,在于地点选择、参与者确定。
一次深度、有质量的组织复盘与诊断,通常需要2到3天来完成。所以地点选择的原则,在于确保所有参与者能够全程参与、没有干扰。因此,我们通常建议选取相对独立、不被干扰、宽敞通透的会议室,甚至可以选在公司外进行。会议室内的桌椅必须可以灵活挪动布置,以方便随时调整来帮助营造相应的场域氛围。
至于参与者应该包括哪些?确定原则有两个。
一是参与者必须与本层战略目标实现强相关,二是控制在一定人数范围内。我们茅庐建议,一场组织复盘人数范围控制在12至24人之间,也就是现场可以分成2-4组,这是现场讨论和产出质量的基础。

//最后的话
今天分享的内容有点多,最后梳理一下:
1.组织复盘与诊断的前提,是组织内各层级目标达成共识。这个清晰共识包含两个层次:一是量化目标清晰共识,二是量化目标背后的定性要求清晰共识。
2. 前期的准备工作包括资料信息准备、现场引导问题准备、心态准备、行政准备四个方面。
3. 资料信息准备,要全面且聚焦;现场引导问题,要能激发个体;心态上,要保持开放且向内归因;场地,要相对独立且不被干扰;参与者,要小范围且强相关。